-凯发官网首页下载
凯发官网首页下载
今天是:
凯发官网首页下载
行业新闻
国内乘用车
进口及国外乘用车
后市场
商用车
车市解读
周度
月度
指数
预测
发布会报告
上海市场上牌数
京城车市
进口车市场分析
二手车市场分析
价格指数
热点评述
新能源月报
商用车月报
政策分析
经济与政策
一周经济
一周政策
乘联分会论坛
论坛文章
两会
车展看点
关于凯发官网首页下载
协会简介
协会动态
凯发官网首页下载的联系方式
乘联会大事记
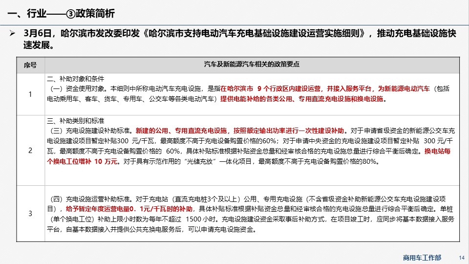
【ev商用车】乘联会新能源商用车信息周报第81期
发布时间:2023-03-20 14:47:15
浏览量:15889次
上一篇:
下一篇:
车市解读
周度
车市扫描
新能源商用车周报
每周新车上市
新能源汽车行业信息周报
月度
乘用车市场分析
深度分析报告
汽车市场分析
月度销量排名
月度皮卡厂商排名
月度皮卡市场分析
新能源厂商批发销量快讯
新能源汽车三电系统洞察报告
ota监测月报
汽车智能网联洞察报告
指数
新四化指数
产品竞争力指数
库存指数
库存系数
保值率
预测
乘联分会预测
新车预告
网站地图